首页
集团概况
公司简介
领导成员
组织架构
资质证照
企业文化
新闻中心
集团新闻
经营动态
视频新闻
主责主业
园区服务
城乡服务
金融服务
资产运营
矿产资源开发
文旅融合
党建纪检
党建引领
群团工作
监督举报
人力资源
人才培育
人才招聘
招采专栏
招标公告
中标公示
通知公告
联系我们
当前位置:
首页
>>
招采专栏
>>
中标公示
>>
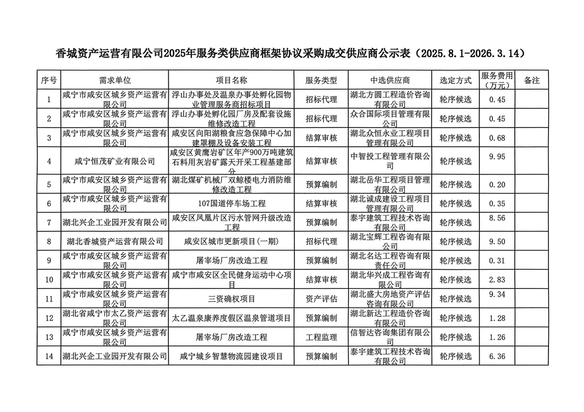
香城资产运营有限公司2025年服务类供应商框架协议采购成交供应商公示表(2025.8.1-2026.3.14)
标题
摘要
内容
.
.
.
招采专栏
TENDER PURCHASE
.
招标公告
中标公示
香城资产运营有限公司2025年服务类供应商框架协议采购成交供应商公示表(2025.8.1-2026.3.14)
来源:
|
作者:
湖北香城资产运营有限公示
|
发布时间 :
2026-03-16
|
144
次浏览:
|
🔊
点击朗读正文
❚❚
▶
|
分享到:
上一篇:
两办孵化园设施设备及......
下一篇:
湖北兴企工业园区开发......