当前位置:
.
.
.
新闻动态
WORK NEWS
.
咸安洞口保障房重磅福利:月租仅6.12元/平方米,租满五年租金抵购房款!
来源:资产公司 | 作者:资产公司 | 发布时间: 2025-06-20 | 188 次浏览 | 分享到:

近日,为满足市民多元化安居需求,加快推进洞口保障性租赁住房项目租赁工作,该项目推出两大王牌户型,并以“先租后购”“灵活装修”政策,打造咸安城区住房保障新选择。



本次招租主推两种经典户型:117平方米的三室两厅双卫,适合三口之家,空间布局温馨实用;136平方米的四室两厅两卫,全明格局,南北通透,通风采光俱佳,还配备超大观景阳台,居住品质出众。

项目按保障性租赁住房政策优惠后,月租金仅6.12元/平方米。同时推出“先租后购”政策:租户租赁期满五年后,选择购买该保障性租赁住房,此前五年支付的全部租金可抵扣购房款。项目购房均价3599元/平方米,“先租后购”模式为住户提供了更灵活的安居选择。


为满足租户个性化需求,项目提供灵活装修方案:

1.由保障性租赁住房公司统一装修,简单装修保障基础入住条件;

2.租户自行装修,装修投入每平方米500元以上,五年后购买该房屋时给予每平方米500元的装修补贴。

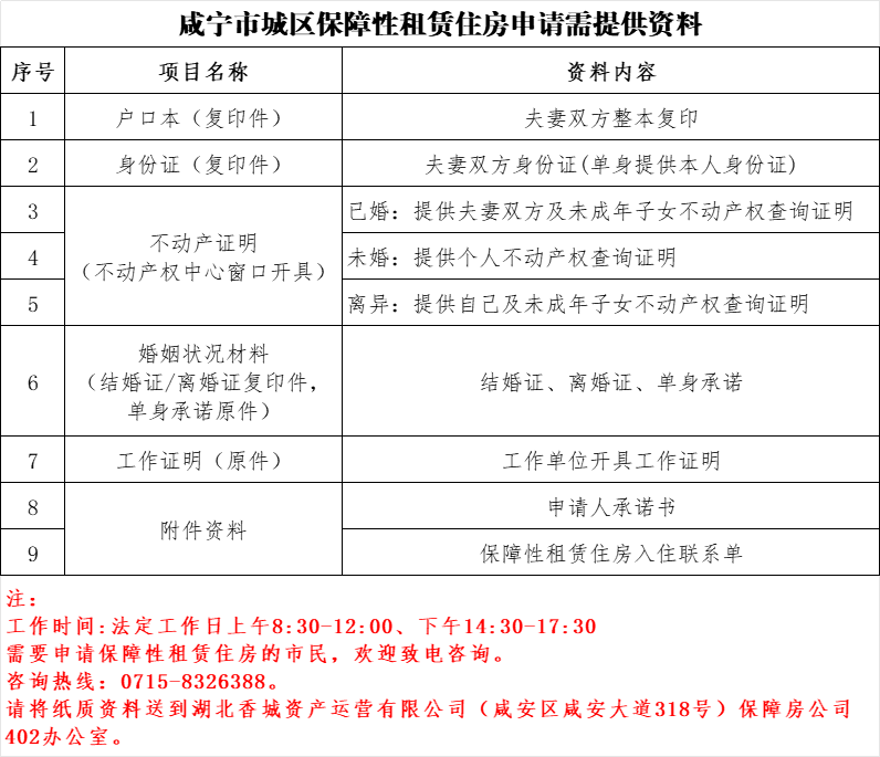
即日起,有意向的市民可致电咸宁市咸安区保障性住房运营管理有限公司,咨询热线:0715-8326388,或前往湖北香城资产运营有限公司4楼402办公室(保障房公司)咨询。